Instance Verification Kit (IVK)
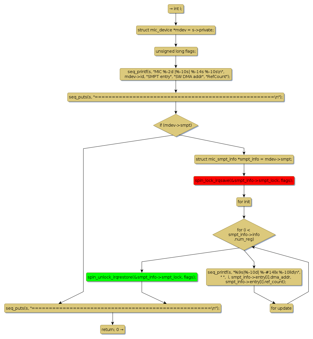
spin lock @ [2955+48+/linux-3.19-rc1/drivers/misc/mic/host/mic_debugfs.c]
Instance Signature: smpt_lock
|
The Matching Pair Graph:
|
|
Function Name
|
Control Flow Graph (CFG)
|
Events Flow Graph (EFG)
|
Source Correspondence
|
|
mic_smpt_show
|
|
|
[2590+13+/linux-3.19-rc1/drivers/misc/mic/host/mic_debugfs.c]
|